Architecture·December 17, 2025·15 min read
Understanding How the YouTube Video Pipeline Works
A comprehensive breakdown of YouTube's video pipeline from upload to playback. Learn how videos are transcoded, distributed globally, and streamed seamlessly to billions of viewers worldwide.

Introduction
1. The Big Picture
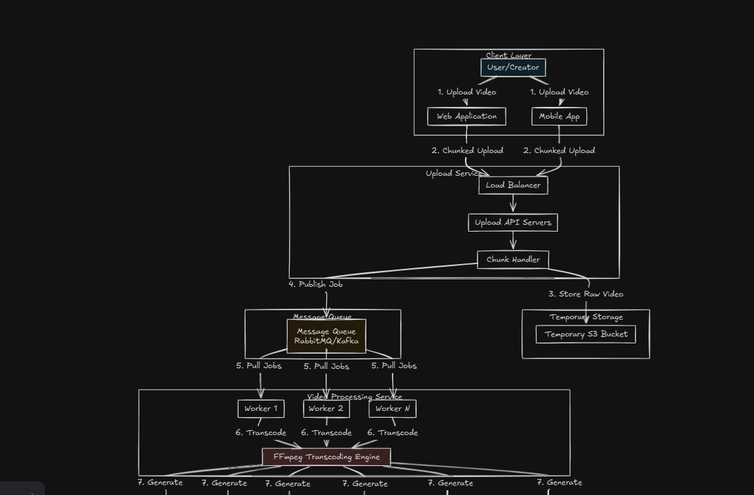
2. Video Upload and Ingestion
Upload from the Client
Upload API Layer
3. Original Video Storage
Why This Matters
4. Metadata and Database Layer
5. Transcoding Pipeline
Why Transcoding is Needed
Job Creation
Video Decoding
Encoding into Multiple Qualities
Audio Transcoding
Thumbnail Generation
6. Video Segmentation
7. Adaptive Streaming Formats
8. Content Distribution Network
What the CDN Does
9. Playback on the Viewer Side
10. Reliability and Scale
11. Why This Architecture Works
12. Building a Smaller Version Yourself
Final Thoughts
Filed under fieldnotesDecember 17, 2025